


汇中公司总部位于北京,旗下员工近万人,目前,自公司成立以来,已在北京、上海、广州、深圳等近百座城市设有分公司,公司积极开拓全球化布局,打造综合性金融服务生态圈,为广大客户提供私人资产配置方案、网络借贷信息中介、信用风险评估与管理等咨询和服务。汇中公司旗下有三大产品:汇中普惠、汇中盛世、汇中网,其中汇中盛世与汇中网属金融服务类产品。
1、公司规模庞大,全国分点多,部门多,造成内部通讯及业务流程的不顺畅, 有必要搭建能实现协同办公的,统一的电话呼叫管理平台。
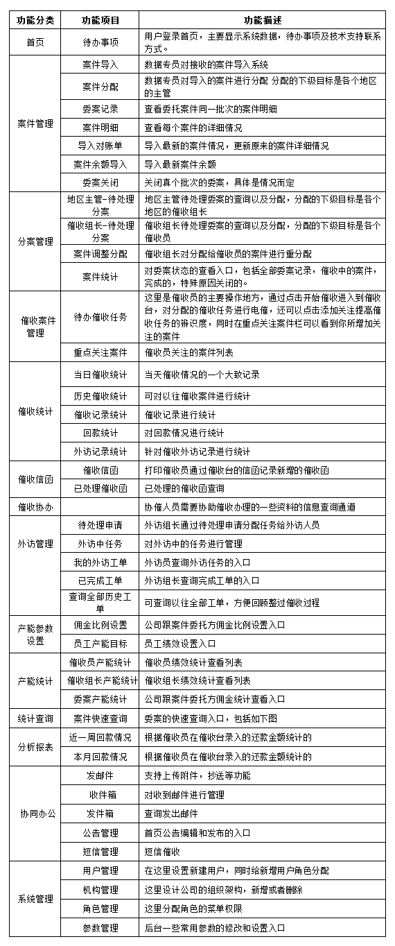
2、催收部门的绩效考核不能有效的进行管理,质检困难,催收流程不规范,急需一套带管理和处理业务功能的催收系统。
3、作为用户基数大的金融服务机构,最困难的是做好风险防范,既保障出借人的财产安全及收益,又要保障借款人合法的"有借有还 ",所以案件管理、数据管理必不可少。
4、传统的催收模式,需要大量人力投入,且工作效率低,造成运营成本高。
统一接入:企业内部统一接入八百呼呼叫系统平台,根据组织架构通讯录,解决内部沟通问题;
协同办公:客服部,催收部,信审部,外访部,根据职责提供工单流转等功能,实现多部门协作办公;
风险规则:可根据案件的账期、逾期金额等因素自定义规则进行风险级别判定;
催收规则:可根据逾期账户的账期、还款日、逾期天数、风险级别等进行电话催收、短信催收、信函催收等不同催收方式的设定;
分案管理:系统支持自动分案,手动分案,根据催收架构情况,设定不同属性账户分属不同作业单元进行,力求催收绩效最大化;
自主语音催收:导入案件系统可自动呼叫/一键拨号,提高电话催收效率;
统计报表:包含对内的KPI考核报表,及对外的自定义案件数据统计报表;
多维度记录查询,例如:还款记录查询、催收记录查询、分案记录查询。




企业名称:汇中
行业:金融
规模:30万人
产品和服务:金融